【產品介紹】
飛虹65R420,應用于65W-PD快充電源的初級開關管;對標東微場效應管品牌型號:OSG65R380FF;其他MOS管品牌替代型號:TK12A60W (東芝)、IPA60R600P7S等。
【產品優勢】
FHF65R420A,開關損耗低,易通過EMI要求,一致性好,高可靠性。
【產品參數】
|
Model |
Polarity |
Package |
PIN |
Vgs(±V) |
VTH(V) |
ID(A) |
BVdss(V) |
Rdson[Ω](max) |
|
型號 |
極性 |
封裝形式 |
腳位排列 |
Vgs=10V |
||||
|
FHF65R420A |
N |
TO-220F |
GDS |
30 |
2-4 |
11 |
650 |
420 |
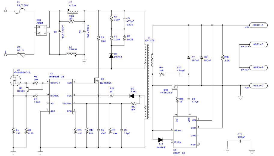
【應用舉例】

返回頂部
400-831-6077
在線留言